白钼丝与黑钼丝差异化对比
时间:2025-08-05
浏览:232次
白钼丝与黑钼丝是钼丝产品中两种常见类型,主要差异源于表面处理工艺,进而导致性能、适用场景及使用特点有所不同。以下从多个维度进行详细比较:
一、核心差异:表面状态与处理工艺
白钼丝:表面未经氧化处理,保持钼金属本身的银灰色光泽,表面光滑且具有金属质感。生产过程中多采用光亮退火或电解抛光工艺,去除表面杂质和氧化层,确保表面洁净度和导电性。
黑钼丝:表面经过刻意氧化处理(如高温氧化或化学氧化),形成一层黑色的氧化钼(MoO₃)薄膜,表面呈黑色,质地相对粗糙。氧化层厚度通常为几微米,与基体结合紧密。
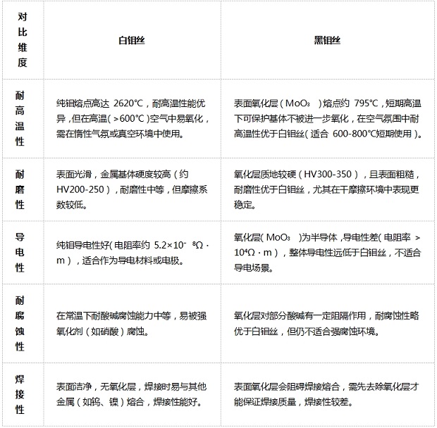
二、性能对比

三、适用场景
白钼丝:
电加工领域:作为线切割机床的电极丝,利用其高导电性和高强度,用于切割模具、硬质合金等精密零件(如快走丝线切割)。
高温导电部件:在真空炉、单晶炉中作为加热丝、电极引线,利用其耐高温和导电性。
焊接材料:作为焊丝或焊接电极,用于钼合金、高温合金的焊接。
细丝纺织:制成钼丝网,用于高温过滤、催化剂载体等(依赖其表面光滑度和耐温性)。
黑钼丝:
高温抗氧化场景:在空气氛围的高温设备中作为支撑丝、牵引丝(如玻璃纤维生产中的导向丝),氧化层可延缓基体氧化。
耐磨传动部件:用于纺织机械、精密仪器中的传动丝、定位丝,利用其高耐磨性和粗糙表面带来的防滑性。
装饰或标识:黑色外观可用于特定装饰场景,或作为标识性部件(如高温设备中的警示丝)。
四、使用注意事项
白钼丝:
存放需避免潮湿和腐蚀性环境,防止表面氧化变色;
高温使用时需配合惰性气体保护,否则易氧化脆化。
黑钼丝:
氧化层若脱落会影响性能,安装和使用时需避免剧烈摩擦或碰撞;
若用于导电或焊接,需先通过酸洗、打磨等方式去除表面氧化层。
五、总结
白钼丝和黑钼丝的核心差异在于表面状态,选择时需根据导电性、耐高温环境(空气/真空)、耐磨性、焊接需求等关键因素判断:
需导电、焊接或在真空/惰性气氛中使用→优先选白钼丝;
需在空气氛围中耐高温、强调耐磨性或防滑性→优先选黑钼丝。
实际应用中,白钼丝因适用场景更广(尤其电加工和高温导电领域),使用量通常大于黑钼丝;黑钼丝则在特定抗氧化和耐磨场景中不可替代。